腫瘤、外傷和先天性疾病等均可導致氣管狹窄的發生。作為人體氣體交換的唯一通道,氣管阻塞可能隨時奪去患者生命。對于較短的氣管狹窄,手術切除并進行端-端吻合是臨床常用手段。然而,當病損范圍過長,端-端吻合會造成吻合口張力過大,引起吻合口瘺、氣管破裂等嚴重并發癥,而非活性的氣管替代物也因為并發癥嚴重,無法臨床應用。目前,長段氣管狹窄患者無法手術,只能保守治療短暫延長生命,臨床亟需可移植的活性氣管。然而氣管組織結構復雜,長期暴露于外界空氣中導致感染風險高、損傷愈合難度大,可移植的活性氣管一直被全球醫學界認為無法再造。
近期,同濟大學附屬上海市肺科醫院陳昶教授團隊和浙江大學賀永教授團隊合作,面向可移植活性氣管這一世界醫學領域歷史性難題,借助高精度3D打印構建一種模塊化活性氣管,能同時實現天然氣管的解剖結構和生物功能,并形成益于再生的免疫微環境,在兔氣管缺損模型的修復中展示出較高的臨床潛力。相關工作“A bioengineered trachea-like structure improves survival in a rabbit tracheal defect model”發表于專注于轉化醫學研究的Science子刊《Science Translational Medicine》。
圖1 活性氣管的設計和制造思路
仿生天然氣管設計,匹配臨床應用需求
氣管是連接喉咽與肺臟的一段中空管狀器官,擁有特殊的解剖學特點:由多個軟骨環和環間結締組織交替排列形成。軟骨組織提供關鍵力學支撐,維持氣道通暢。毗鄰的血管網絡可通過環間的結締組織穿透至氣管內壁,滿足氣管全層的營養供應。此外,這種“疊環式”結構使得氣管在保障徑向機械強度的同時,具備軸向彎曲的柔韌性,以適應頭頸部的運動。因此,氣管替代物需模擬天然氣管的特殊解剖結構,為此我們提出了活性氣管軟骨環+結締組織環環環相扣的仿生設計,通過軟骨環提供支撐、結締組織環為整個氣管提供營養。
除結構仿生外,活性氣管再造還需要克服以下挑戰:(1)快速提升軟骨強度:軟骨環作為氣管力學性能的主要提供者,其機械性能是氣管抵御外界壓力,維持基本通氣功能的關鍵。(2)透壁血運的快速重建:活性氣管的存活和抗感染能力依賴于血運重建,加速環間結締組織中的血管再生,并促使新生血管沿透壁方向浸潤氣管全層,是保證氣管存活的關鍵。(3)免疫微環境調控:在氣管替代物的有創性移植難免會造成局部炎癥反應,若不能及時控制炎癥,極易引起軟骨降解和纖維組織增生,導致氣管塌陷和再狹窄。因此,氣管替代物移植后的免疫微環境調控是不可忽視的要素。
支撐技術:高精度3D打印模擬ECM結構
近場直寫通過高壓電場二次拉伸,是一種精度可達納米級的3D打印方法。本研究中我們選用近場直寫為氣管中的軟骨及結締組織的重建,營造一個仿生的ECM結構環境。以臨床許可的可降解材料PCL(聚己內酯)為支架原料,通過優化支架內部網格排列形式和孔隙大小等參數,制備了適合活性氣管構建的超細纖維支架。
圖2 PCL超細纖維支架的打印與表征
生物工程軟骨組織——纖維-軟骨環的構建
團隊首先在MEW制備的超細纖維支架上接種軟骨細胞,進行體外軟骨誘導培養,形成氣管替代物構建的基本模塊:纖維-軟骨環。支架中的超細纖維排列與天然軟骨中的膠原分布近似。當纖維精度接近細胞尺寸時,其可有效影響軟骨細胞分泌的基質蛋白的沉積模式,形成在偏光下呈現多色網格狀的仿生膠原網絡。在此基礎上,有序排列的超細纖維與軟骨基質蛋白聯合,形成近似“鋼筋-混凝土”的復合體,產生顯著的力學協同增強作用,進一步提升軟骨的機械性。結果表明,纖維-軟骨環具備近似天然軟骨的力學性能。
圖3 高強度工程軟骨的制備與功能測試
結締組織再造——纖維-凝膠環的構建
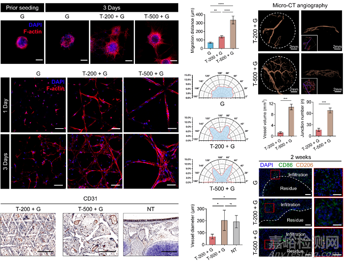
為促進透壁血管快速生成和調節免疫發育微環境,研究團隊設計了由PCL超細纖維網絡和甲基丙烯酰胺明膠(GelMA)制備另一基本模塊——纖維-凝膠環。在纖維-凝膠環中,由外向內排布的PCL超細纖維作為細胞黏附表面,為細胞快速遷移提供了“競速跑道”,加快原生內皮細胞和炎癥細胞的跨壁遷移,促進透壁血管再生。這將有效避免替代物植入后發生感染壞死,確保了替代物各組分的長期存活。此外,MEW可以在微米尺度調節PCL超細纖維網絡內部結構,能夠調控細胞形態和機械應力,具有促進內皮細胞分化和誘導巨噬細胞的極化潛能,這將有助于移植氣管周邊組織快速再生和炎癥緩解。
圖4 纖維-凝膠對細胞生長調控及其皮下移植后生物功能評估
氣道缺損重建的應用檢驗與探索
研究團隊從組織發育和器官移植需求出發,采用“體外塑形”+“體內塑性”的思路,將受體作為組織發育生物反應器,采用預血管化后帶蒂原位移植方案,完成長段缺損氣管的重建。首先,組合軟骨細胞和超細纖維網絡形成纖維-軟骨環,完成體外培養后形成具有良好力學性能的生物工程軟骨環。將GelMA凝膠與超細纖維網絡結合,組成纖維-凝膠環。將生物工程軟骨環與纖維-凝膠環的交替套疊,構建類氣管樣結構。隨后,將其植入兔氣管旁完成預血管化。待氣管替代物在預血管化期間完成組織再生后,進行二期手術移除兔天然氣管構建氣管缺損模型,并再將氣管替代物帶蒂與原生氣管殘端吻合,重建兔缺損氣管,保證兔正常通氣。
圖5 生物工程氣管用于兔氣管缺損模型修復
文章來源:http://www.science.org/doi/10.1126/scitranslmed.abo4272
