近來,隨著世界人口老齡化的加劇,心血管疾病已超過癌癥成為威脅人類健康的頭號殺手,預計到 2030 年,全球將有 2330 萬人死于心血管疾病。支架植入術已逐漸取代傳統的開胸手術,成為治療冠狀動脈疾病(CAD)最有效的方法。支架植入后,支架的暴露不可避免地會損傷動脈組織,引發一系列病理過程,包括血栓形成和急性炎癥反應。這些過程相互關聯,導致細胞外基質(ECM)過度沉積和平滑肌細胞(SMC)增殖,最終引起內膜增生(支架內再狹窄(ISR)的主要原因)。藥物洗脫支架(DES)可通過局部釋放抗增生藥物(如雷帕霉素、西羅莫司、氨曲南司和依維莫司)有效降低ISR的發生率。然而,迄今為止,內皮單層延遲愈合一直被認為是晚期支架血栓形成(LST)的主要風險因素,從而限制了 DES 的長期療效。因此,尋找開發既能避免 LST 又能促進血管新生層愈合以對抗抗增生藥物的無藥支架的可能性仍具有重要意義。考慮到復雜的材料/血液相互作用,開發具有多功能表面的支架(無論可降解或不可降解),使血管支架具有抗凝、抗炎和選擇性增強內皮化功能,從而調節血管新內膜重塑并促進損傷組織再生,是一種很有前景的方法。
來自四川大學的王云兵團隊開發了一種無藥涂層配方,該配方具有定制的重組人源化 III 型膠原蛋白功能,能在支架植入后對損傷組織產生一舉多得的效果。本研究證明了這種“一產多”涂層具有抗凝、抗炎和抑制內膜增生的特性。本研究進行的轉錄組分析表明,無藥涂層有利于內皮化過程,并誘導平滑肌細胞向收縮表型轉化。本研究發現,與藥物洗脫支架相比,我們的無藥支架能減少兔子和豬模型中支架內再狹窄的發生,并能改善兔子模型中血管新內膜的愈合。總之,“一產多”無藥物系統是下一代支架的一個有前途的策略。相關工作以題為“A drug-free cardiovascular stent functionalized with tailored collagen supports in-situ healing of vascular tissues”的文章發表在2024年01月25日的國際頂級期刊《Nature Communications》。
1. 創新型研究內容
本研究報告了使用定制的重組人源化 III 型膠原蛋白(rhCol III)設計的一種一產多的無藥物涂層配方,以調節血管重塑,有望解決藥物洗脫支架的 ISR 和不完全內皮化等難題(圖 1)。通過多巴胺和聚乙烯亞胺共聚制備的富胺表面有效連接了定制的 rhCol III。利用模擬血流系統研究了一產多涂層的穩定性。體外和體內試驗表明,單組分 rhCol III 涂層可以通過介導巨噬細胞向 M2 表型轉化、加速內皮化進程、抑制 SMC 從合成表型向收縮表型轉化來抑制炎癥反應,從而在小動物模型和大動物模型中減少 ISR 并促進支架的長期通暢。綜合上述結果,這種一舉多得的策略(無藥涂層)在血管新內膜愈合方面展現出巨大潛力,有望成為下一代血管支架的發展方向。
圖1 為心血管植入物/介入裝置制備具有抗凝、消炎和增強內皮化特性的 "一產多 "涂層的功能模型、可能存在的相互作用和制備過程
【(rhCol III/PDA-PEI)n 涂層的構建與表征】
(rhCol III/PDA-PEI)n 的無藥配方如圖 1 所示。簡而言之,首先用多巴胺和聚乙烯亞胺(PEI)處理聚(l-乳酸)(PLA)基底(包括片材和支架),生成經典的貽貝模擬富胺表面(PEI-PDA),以便進一步改性。然后,在 1-乙基-3(3-二甲基氨基丙基)碳二亞胺(EDC)和 N-羥基琥珀酰亞胺(NHS)的作用下,通過共價鍵和靜電作用將 rhCol III 牢固固定在 PEI-PDA 表面,形成(rhCol III/PDA-PEI)n 。通過 FITC 標記的 rhCol III 的熒光信號可以直接觀察到 rhCol III 在 PDA-PEI 涂層上的固定情況。如圖 2a所示,對照組裸聚乳酸和 PDA-PEI 組未觀察到熒光信號,而隨著 rhCol III 濃度的增加,在聚乳酸片上制備的(rhCol III/PDA-PEI)n (n = 0.5、1、2 和 4)涂層的熒光信號增強。結果表明,rhCol III 成功固定在了 PDA-PEI 涂層上。然后,用掃描電鏡觀察了在聚乳酸基底(包括片材和支架)上制備的(rhCol III/PDA-PEI)n 涂層(n = 0.5、1、2、4)的表面微觀形態。聚乳酸表面相對光滑,而 PDA-PEI 涂層表面較粗糙,有少量聚集的納米顆粒,這些顆粒是由多巴胺(DA)自聚合到 PDA 中,并通過邁克爾加成和希夫堿反應與 PEI 同時反應形成的。隨著 rhCol III 濃度的增加,在(rhCol III/PDA-PEI)n 上觀察到的顆粒數量逐漸增加,顆粒看起來更加均勻和平均分布。隨著 rhCol III 濃度從 0.5 毫克/毫升增加到 4 毫克/毫升,(rhCol III/PDA-PEI)n 涂層的厚度從 25.1 納米增加到 29.2 納米(圖 2b)。(rhCol III/PDA-PEI)n 組之間的差異不明顯,這表明涂層并沒有持續垂直生長,而是分布得更加均勻,這與掃描電鏡結果一致。經過 PDA-PEI 涂層改性后,由于引入了豐度的胺基團,聚乳酸基底的親水性顯著提高,水接觸角(WCA)從 92.3°下降到 24.1°。隨著 rhCol III 濃度的增加,(rhCol III/PDA-PEI)n 的親水性逐漸降低(WCA 從 33.3°到 55.9°)(圖 2c)。WCA 結果進一步證實了上述結論。上述結果證實,較高濃度的 rhCol III 能使 (rhCol III/PDA-PEI)n 涂層具有較高的覆蓋率。

圖2 開發用于血管支架的(rhCol III/PDA-PEI)n 無藥涂層
為了進一步評估改性聚乳酸支架涂層的機械穩定性,本研究首先用血管成形球囊在 37℃磷酸鹽緩沖鹽水(PBS,pH 7.4)溶液中進行了擴張試驗。支架擴張后,(rhCol III/PDA-PEI)2 涂層(用 FITC 標記的 rhCol III 制備)的熒光信號沒有明顯衰減(圖 2d)。不出所料,(rhCol III/PDA-PEI)n 涂層保持完好(圖 2e),可見顆粒在擴張后沒有明顯差異。然后,將擴張后的(rhCol III/PDA-PEI)n 改性支架(n = 0.5、1、2 和 4)置于 37 ℃ 牛血清流動系統中,模擬復雜多變的生理環境。循環 4 周后,與相應的新鮮涂層相比,脫落的顆粒相對較少其中,(rhCol III/PDA-PEI)2和(rhCol III/PDA-PEI)4都保持了均勻、連續的 rhCol III 覆蓋。因此,本研究選擇(rhCol III/PDA-PEI)2 作為初始嘗試樣品,以評估涂層的穩定性。與新鮮的(rhCol III/PDA-PEI)2涂層相比(對照組,熒光信號為100%),(rhCol III/PDA-PEI)2涂層的熒光信號在循環1周、2周和4周后分別相應減弱至初始熒光信號強度的89.13%、75.64%和60.15%(圖2f和補充圖6),這意味著涂層在植入后相對穩定。
【無藥物(rhCol III/PDA-PEI)n 涂層可改善血液相容性】
由于生物醫學設備在植入后會接觸血液,因此對其抗血栓性能進行體外和體內評估至關重要。樣本表面血小板的聚集和活化與支架內再狹窄和 LST 密切相關。未涂層、PDA-PEI 涂層和(rhCol III/PDA-PEI)n 涂層聚乳酸的抗凝能力是通過血小板粘附試驗在體外進行評估的(圖 3a)。培養 2 小時后,嚴重的血小板粘附在裸聚乳酸和 PDA-PEI 涂層表面,呈完全展開狀或典型的偽足狀,表明血小板高度活化。血小板在(rhCol III/PDA-PEI)n 涂層表面的粘附明顯減少,并呈現球形,抗凝效果極佳;這種效果與 rhCol III 繞過羥脯氨酸(O)序列有關,而羥脯氨酸可能會誘導血小板粘附和活化(圖 3b)。定量分析也證實,(rhCol III/PDA-PEI)n 組(濃度分別為 0.5、1、2 和 4)能顯著抑制血小板的粘附和活化(圖 3c、d)。值得注意的是,當濃度大于 2 時,(rhCol III/PDA-PEI)n 組表面的覆蓋面積和粘附血小板的數量急劇下降,這表明足夠的 rhCol III 含量對抑制血小板非常重要。
圖3 (rhCol III/PDA-PEI)n 涂層(n = 0.5、1、2 和 4)改善血液相容性
【無藥物(rhCol III/PDA-PEI)n 涂層可調節 HUVEC 的生長行為】
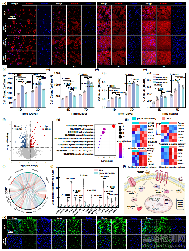
在血管支架植入過程中,血管壁不可避免地會受到損傷。這種行為會引發一系列病理反應,包括血栓形成、炎癥反應、平滑肌細胞(SMC)過度遷移和增殖,從而導致支架內再狹窄(ISR)。致密健康的內皮層可有效提高內皮的抗血栓能力,并在血管壁重塑過程中發揮積極作用。根據羅丹明共軛類黃素(TRITC-Phalloidin)的檢測結果,與裸聚乳酸基底相比,負載了不同數量 rhCol III 的涂層(rhCol III/PDA-PEI)n (n = 1、2、4)都能更好地覆蓋 HUVEC、4′,6-二脒基-2-苯基吲哚(DAPI)染色和二醋酸熒光素(FDA)染色的結果顯示,在培養 1、3、5 和 7 天后,rhCol III 均能更好地覆蓋 HUVEC,表明其與 HUVEC 具有良好的相容性(圖 4a)。值得注意的是,粘附在(rhCol III/PDA-PEI)n (n = 1、2、4)表面的 HUVEC 在培養 7 天后形成匯合單層,而粘附在聚乳酸表面的 HUVEC 則沒有形成匯合單層。出現上述現象的原因是 rhCol III 保留了人源化 III 型膠原的高粘附性片段 GER 和 GEK。如圖 4b 和 c 所示,在指定時間點,(rhCol III/PDA-PEI)n 涂層表面的 HUVEC 數量高于對照組表面的 HUVEC 數量。正如詳細說明的那樣,PLA 組的 HUVEC 只是在早期表現出較高的生長率(1 天后為 80 個細胞/平方毫米,3 天后為 166 個細胞/平方毫米),而(rhCol III/PDA-PEI)n 組在促進細胞生長方面始終表現出優勢(例如,(rhCol III/PDA-PEI)2,5 天后為 659 個細胞/平方毫米,7 天后為 1165 個細胞/平方毫米)。最令人印象深刻的是,與其他樣品相比,(rhCol III/PDA-PEI)2 樣品在指定時間點的細胞存活率最高;然而,隨著 rhCol III 濃度從 2 毫克/毫升增加到 4 毫克/毫升,(rhCol III/PDA-PEI)4 組的細胞存活率并沒有持續上升。這種與劑量無關的模式可能是因為(rhCol III/PDA-PEI)4 涂層的表面電位近似于 0 mV,且隨著 rhCol III 負載的增加而趨近于 0 mV,這與齊聚物表面行為相似,從而阻礙了細胞的粘附。

圖4 (rhCol III/PDA-PEI)n 涂層(n = 0.5、1、2 和 4)調節 HUVEC 的行為
【無藥物(rhCol III/PDA-PEI)n 涂層誘導 HUASMCs 向收縮表型轉化】
在植入早期抑制 HUASMC 過度增殖可有效防止后期血栓形成、后期再狹窄和材料失效。本研究通過 TRITC-phalloidin 和 DAPI 熒光圖像研究了 HUASMC 的附著和形態。與 PLA 組相比,(rhCol III/PDA-PEI)n (n = 1、2 和 4)涂層在培養 1、3、5 和 7 天后均不同程度地抑制了 HUASMC 的粘附和增殖(圖 5a)。很明顯,各組表面附著的 HUASMC 數量都有所增加,尤其是 PLA 組隨著培養時間從 1 天延長到 5 天,細胞增長率最高(如 360-1123 個細胞/mm2)、PLA組為360-1123個細胞/mm2,(rhCol III/PDA-PEI)1組為313-434個細胞/mm2,(rhCol III/PDA-PEI)2組為233-380個細胞/ mm2,(rhCol III/PDA-PEI)4組為220-436個細胞/ mm2)。然而,隨著培養時間延長至 7 天,各組表面粘附的 HUASMC 數量并沒有持續增加,而是逐漸減少,顯示出細胞凋亡的跡象(圖 5b)。CCK-8 檢測的結果也證實,在指定的時間點,PLA 組的細胞增殖比(rhCol III/PDA-PEI)n 組明顯增強(圖 5c)。特別是,(rhCol III/PDA-PEI)n (n = 1、2 和 4)涂層對 HUASMC 增殖的抑制程度幾乎沒有變化。這一現象可能是由于隨著 rhCol III 負載的增加,涂層的表面電位逐漸接近 0 mV,正如在 HUVECs 中觀察到的一樣。(rhCol III/PDA-PEI)n (n = 1、2 和 4)涂層在 HUVECs 和 HUASMCs 上的不同生長趨勢可能是由于材料表面/界面與細胞之間相互作用的敏感性和反應性不同造成的。
圖5 (rhCol III/PDA-PEI)n 涂層(n = 0.5、1、2 和 4)通過介導表型轉換抑制 HUASMC 的粘附和增殖
【無藥物(rhCol III/PDA-PEI)n 涂層可抑制體外炎癥反應】
為了研究定制的 rhCol III 的抗炎功能,本研究首先進行了 TRITC-phalloidin 和 DAPI 熒光染色。原代小鼠骨髓單核細胞(MBMMCs)粘附在聚乳酸和(rhCol III/PDA-PEI)1 的表面,并呈現出拉長和拉伸的形狀。然而,隨著 rhCol III 負載的增加,在(rhCol III/PDA-PEI)2 和(rhCol III/PDA-PEI)4 組中觀察到更多的圓形 MBMMC。正如先前所報道的,巨噬細胞的形態與極化密切相關。因此,本研究通過免疫熒光染色進一步研究了 MBMMCs 的極化,標記物 F4/80、CD86 和 CD206 分別表征巨噬細胞的 M1 和 M2 表型。與 PLA 組和(rhCol III/PDA-PEI)1 組相比,(rhCol III/PDA-PEI)n 組(n = 2 和 4)CD86 的表達明顯下調,而 CD206 的表達明顯上調(圖 6a)。特別是,聚乳酸的降解產物和(rhCol III/PDA-PEI)1 表面暴露的胺(rhCol III 未完全覆蓋)都會導致強烈的炎癥反應。相應地,定量統計結果也顯示,與 PLA 對照組和(rhCol III/PDA-PEI)1 組相比,(rhCol III/PDA-PEI)n 組(n = 2 和 4)的 M1 巨噬細胞比例下降,M2 巨噬細胞比例上升(圖 6b,c)。同時,通過 PCR 陣列測定了一系列代表性細胞因子(即抗炎細胞因子 CD206、精氨酸酶-1、IL-10 和 TGF-β,以及促炎細胞因子 CD86、iNOS、TNF-α、IL-6 和 IL-1β)的基因表達,以證明巨噬細胞表型的差異是由(rhCol III/PDA-PEI)n 涂層介導的。正如預期的那樣,這些因子的表達與 CD86/CD206 免疫熒光結果有很好的相關性,在(rhCol III/PDA-PEI)n (n = 2 和 4)組中,促炎基因的表達顯著下調,而抗炎基因的表達顯著增加(圖 6d)。
圖6 (rhCol III/PDA-PEI)n 涂層(n = 0.5、1、2 和 4)可減輕炎癥反應并調節 MBMMC 的表型
【無藥物(rhCol III/PDA-PEI)n 涂層在大鼠模型中的組織相容性】
皮下植入是研究植入物/組織界面周圍炎癥反應的通用模型。將(rhCol III/PDA-PEI)n (n = 1、2 和 4)涂層皮下植入雄性 Sprague-Dawley 大鼠體內后,本研究對其體內抗炎能力進行了進一步分析。分別在植入 15 天和 30 天后收獲樣品周圍的纖維囊。纖維包囊的厚度和浸潤的炎癥細胞(主要包括巨噬細胞和淋巴細胞)的數量反映了植入物的炎癥反應。一般來說,炎癥細胞浸潤會增加,纖維包膜越厚表明組織反應越嚴重。根據 HE 和 Masson 三色染色結果,本研究發現在指定時間點,聚乳酸片周圍形成的纖維囊明顯比(rhCol III/PDA-PEI)n 組(n = 1、2、4)厚(圖 7a、b)。此外,本研究還進行了 CD86/CD206 免疫熒光染色。結果顯示,與 PLA 組相比,(rhCol III/PDA-PEI)n 改性組在第 15 天和第 30 天的巨噬細胞數量減少,M2 型巨噬細胞比例(CD206/CD68 比值)增加,尤其是在 (rhCol III/PDA-PEI)2 組和 (rhCol III/PDA-PEI)4 組(圖 7c,d)。與巨噬細胞的觀察結果一致,PLA 組淋巴細胞浸潤的數量最多,(rhCol III/PDA-PEI)n 組淋巴細胞浸潤的數量很少。與巨噬細胞的大量浸潤形成鮮明對比的是,淋巴細胞的數量相對較少,這意味著植入物引發的炎癥反應主要是由巨噬細胞介導的。總之,體內抗炎結果與體外結果一致,本研究進一步證實了(rhCol III/PDA-PEI)n (n = 2 和 4)涂層能有效降低聚乳酸基底的體內炎癥反應,顯示出良好的組織相容性。
圖7 體內((rhCol III/PDA-PEI)n 涂層(n = 0.5、1、2 和 4)可減輕大鼠模型的炎癥反應
【在兔子和豬模型中植入支架】
為了進一步評估本研究開發的(rhCol III/PDA-PEI)n 涂層能否在抑制內膜增生的同時有效促進原位內皮化,本研究在兔子和豬模型中進行了長期支架試驗(圖 8a)。在兔子的腹主動脈中植入 3 個月后,收獲由裸聚乳酸、雷帕霉素洗脫修飾(RAPA)和(rhCol III/PDA-PEI)2 聚乳酸制成并被新生內膜包圍的支架。如 SEM 圖像(圖 8b)所示,聚乳酸支架完全被新生內膜覆蓋,新生內膜內表面的細胞形態呈隨機分布。RAPA組和(rhCol III/PDA-PEI)2修飾的聚乳酸支架都被一層規則排列的細胞完全覆蓋,與RAPA組相比,(rhCol III/PDA-PEI)2包裹的聚乳酸支架表面的細胞更多。細胞在聚乳酸表面呈現不規則狀態,表明新生內膜表面由不同的細胞和分泌的細胞外基質組成,而 RAPA 和(rhCol III/PDA-PEI)2 包被的聚乳酸支架表面的細胞呈鵝卵石狀,是典型的內皮細胞。值得注意的是,與 RAPA 組相比,(rhCol III/PDA-PEI)2 組粘附的細胞更密集,并伴有更成熟的表型,形態細長,定向性強。HE 染色和免疫組化染色驗證了管腔狹窄率、炎癥反應和新生內膜的 SMC 表型(圖 8c-e)。與 RAPA 和(rhCol III/PDA-PEI)2 支架相比,裸聚乳酸支架周圍形成的新生內膜更厚(圖 8c)。此外,定量分析表明,聚乳酸支架的直徑幾乎相同,與參考值(2.75 毫米)非常吻合。在所有組別中,裸聚乳酸支架的內膜增生最為嚴重,表現為較高的管腔狹窄率(34.4 ± 0.51%)和新生內膜面積(1.73 ± 0.041 mm2)。與 RAPA 組相比,(rhCol III/PDA-PEI)2 組的再狹窄率和新生內膜面積分別從 31.5 ± 0.9% 降至 20.8 ± 0.56%,從 1.52 ± 0.040 mm2 降至 1.12 ± 0.037 mm2,表明其抑制內膜增生的能力更強(圖 8f、g)。
圖8 在兔子和豬模型中植入支架
2. 總結與展望
總之,在家兔模型中,(rhCol III/PDA-PEI)2 涂層通過促進 M2 巨噬細胞極化、加速內皮化進程和抑制 SMC 從合成表型向分泌表型轉變,減少了炎癥反應,從而減少了血管狹窄,促進了支架區域的長期通暢性。因此,(rhCol III/PDA-PEI)2 涂層展示了一種潛在的表面改性策略,可實現理想的血管新內膜愈合。令人驚訝的是,在豬的動物模型中,從整個支架動脈段的角度來看,無藥物(rhCol III/PDA-PEI)2支架表面形成的新生內膜比市面上銷售的RAPA支架上形成的新生內膜更薄,這進一步提高了開發新一代無藥物支架的臨床興趣。
文章來源:https://doi.org/10.1038/s41467-024-44902-2
